spring.application.name=Service04
server.port=8084
Spring Cloud를 활용한 MSA 설치 및 구성-2

마이크로서비스 기반 아키텍처(MSA) VS 서비스 지향 아키텍처(SOA)
* Microservices3Monitoring 도구
• Hystrix 대시보드
• 유레카(Eureka) 관리자 대시보드
• 스프링 부트 관리자 대시보드

server:
port: 9000
spring:
cloud:
gateway:
routes:
- id: helloModule
uri: http://localhost:8086/
predicates:
- Path=/hello/**
- id: goodbyeModule
uri: http://localhost:8087/
predicates:
- Path=/goodbye/**
http://localhost:9000/hello
-> http://localhost:8086/hello
http://localhost:9000/goodbye
-> http://localhost:8087/goodbye
Gateway Server http://localhost:9000/hello or goodbye
Service #1 http://localhost:8086
Service #1 http://localhost:8087
ApiGateway 9001 - gateway, eurekaclient
Loadbalancer 9000 - loadbalancer, eurekaclient
EurekaServer 8090 - eurekaserver
Service01 8081 - eurekaclient, spring mvc
Service02 8082 - eurekaclient, spring mvc




package com.test.model;
public class Member {
private String id;
private String name;
}



package com.test.model;
public class Member {
private String id;
public String getId() {
return id;
}
public void setId(String id) {
this.id = id;
}
public String getName() {
return name;
}
public void setName(String name) {
this.name = name;
}
private String name;
}


package com.test.controllers;
import org.springframework.web.bind.annotation.RequestMapping;
import org.springframework.web.bind.annotation.RequestMethod;
import org.springframework.web.bind.annotation.RestController;
import com.test.model.Member;
@RestController
public class MemberController {
@RequestMapping(value="/member", method=RequestMethod.GET)
public Member getInfo() {
Member m = new Member();
m.setId("hong");
m.setName("홍길동");
return m;
}
}

<?xml version="1.0" encoding="UTF-8"?>
<project xmlns="http://maven.apache.org/POM/4.0.0" xmlns:xsi="http://www.w3.org/2001/XMLSchema-instance"
xsi:schemaLocation="http://maven.apache.org/POM/4.0.0 https://maven.apache.org/xsd/maven-4.0.0.xsd">
<modelVersion>4.0.0</modelVersion>
<parent>
<groupId>org.springframework.boot</groupId>
<artifactId>spring-boot-starter-parent</artifactId>
<version>2.7.2</version>
<relativePath/> <!-- lookup parent from repository -->
</parent>
<groupId>com.test</groupId>
<artifactId>Service01</artifactId>
<version>0.0.1-SNAPSHOT</version>
<name>Service01</name>
<description>Demo project for Spring Boot</description>
<properties>
<java.version>11</java.version>
<spring-cloud.version>2021.0.3</spring-cloud.version>
</properties>
<dependencies>
<dependency>
<groupId>org.springframework.boot</groupId>
<artifactId>spring-boot-starter-actuator</artifactId>
</dependency>
<dependency>
<groupId>org.springframework.boot</groupId>
<artifactId>spring-boot-starter-web</artifactId>
</dependency>
<!--
<dependency>
<groupId>org.springframework.cloud</groupId>
<artifactId>spring-cloud-starter-config</artifactId>
</dependency>
<dependency>
<groupId>org.springframework.cloud</groupId>
<artifactId>spring-cloud-starter-netflix-eureka-client</artifactId>
</dependency>
-->
<dependency>
<groupId>org.springframework.boot</groupId>
<artifactId>spring-boot-starter-test</artifactId>
<scope>test</scope>
</dependency>
</dependencies>
<dependencyManagement>
<dependencies>
<dependency>
<groupId>org.springframework.cloud</groupId>
<artifactId>spring-cloud-dependencies</artifactId>
<version>${spring-cloud.version}</version>
<type>pom</type>
<scope>import</scope>
</dependency>
</dependencies>
</dependencyManagement>
<build>
<plugins>
<plugin>
<groupId>org.springframework.boot</groupId>
<artifactId>spring-boot-maven-plugin</artifactId>
</plugin>
</plugins>
</build>
</project>






spring.application.name=EurekaServer
eureka.client.register-with-eureka=false
eureka.client.fetch-registry=false
server.port=8090


package com.test;
import org.springframework.boot.SpringApplication;
import org.springframework.boot.autoconfigure.SpringBootApplication;
import org.springframework.cloud.netflix.eureka.server.EnableEurekaServer;
@SpringBootApplication
@EnableEurekaServer
public class EurekaServerApplication {
public static void main(String[] args) {
SpringApplication.run(EurekaServerApplication.class, args);
}
}




spring.application.name=Service01
server.port=8081
eureka.client.service-url.defaultZone=http://localhost:8090/eureka



spring.application.name=EurekaServer
eureka.client.register-with-eureka=false
eureka.client.fetch-registry=false
server.port=8090
eureka.client.service-url.defaultZone=http://localhost:8090/eureka/
http://localhost:8080/member1
http://localhost:8080/member2
http://localhost:8090
http://localhost:8081/member
http://localhost:8082/member2






package com.test.controllers;
import org.springframework.beans.factory.annotation.Autowired;
import org.springframework.cloud.client.ServiceInstance;
import org.springframework.cloud.client.loadbalancer.LoadBalancerClient;
import org.springframework.stereotype.Controller;
@Controller
public class ConsumerControllerClient {
@Autowired
private LoadBalancerClient loadBalancer;
public void getHello() {
ServiceInstance serviceInstance = loadBalancer.choose("SERVICE");
System.out.println(serviceInstance.getUri());
String baseUrl = serviceInstance.getUri().toString();
baseUrl = baseUrl = "/member";
// http://localhost:9000/member
// -> http://localhost:8081/member -> SERVICE01
// -> http://loaclhost:8082/member -> SERVICE02
}
}



package com.test.controllers;
import org.springframework.beans.factory.annotation.Autowired;
import org.springframework.cloud.client.ServiceInstance;
import org.springframework.cloud.client.loadbalancer.LoadBalancerClient;
import org.springframework.stereotype.Controller;
import org.springframework.web.client.RestTemplate;
@Controller
public class ConsumerControllerClient {
@Autowired
private LoadBalancerClient loadBalancer;
public void getHello() {
ServiceInstance serviceInstance = loadBalancer.choose("SERVICE");
System.out.println(serviceInstance.getUri());
String baseUrl = serviceInstance.getUri().toString();
baseUrl = baseUrl = "/member";
// http://localhost:9000/member
// -> http://localhost:8081/member -> SERVICE01
// -> http://loaclhost:8082/member -> SERVICE02
RestTemplate restTemplate = new RestTemplate();
}
}
package com.test.controllers;
import java.io.IOException;
import org.springframework.beans.factory.annotation.Autowired;
import org.springframework.cloud.client.ServiceInstance;
import org.springframework.cloud.client.loadbalancer.LoadBalancerClient;
import org.springframework.http.HttpEntity;
import org.springframework.http.HttpHeaders;
import org.springframework.http.HttpMethod;
import org.springframework.http.MediaType;
import org.springframework.http.ResponseEntity;
import org.springframework.stereotype.Controller;
import org.springframework.web.client.RestTemplate;
@Controller
public class ConsumerControllerClient {
@Autowired
private LoadBalancerClient loadBalancer;
public void getMember() {
ServiceInstance serviceInstance = loadBalancer.choose("SERVICE");
System.out.println(serviceInstance.getUri());
String baseUrl = serviceInstance.getUri().toString();
baseUrl = baseUrl = "/member";
// http://localhost:9000/member
// -> http://localhost:8081/member -> SERVICE01
// -> http://loaclhost:8082/member -> SERVICE02
RestTemplate restTemplate = new RestTemplate();
ResponseEntity<String> response=null;
try{
response=restTemplate.exchange(baseUrl, HttpMethod.GET, getHeaders(),String.class);
} catch (Exception ex) {
System.out.println(ex);
}
System.out.println(response.getBody());
}
private static HttpEntity<?> getHeaders() throws IOException {
HttpHeaders headers = new HttpHeaders();
headers.set("Accept", MediaType.APPLICATION_JSON_VALUE);
return new HttpEntity<>(headers);
}
}
package com.test;
import java.io.IOException;
import org.springframework.boot.SpringApplication;
import org.springframework.boot.autoconfigure.SpringBootApplication;
import org.springframework.cloud.netflix.eureka.EnableEurekaClient;
import org.springframework.context.ApplicationContext;
import org.springframework.web.client.RestClientException;
import com.test.controllers.ConsumerControllerClient;
@SpringBootApplication
public class LoadbalancerApplication {
public static void main(String[] args) throws RestClientException, IOException {
ApplicationContext ctx = SpringApplication.run(LoadbalancerApplication.class, args);
ConsumerControllerClient consumerControllerClient=ctx.getBean(ConsumerControllerClient.class);
System.out.println(consumerControllerClient);
for(int inx = 0; inx <= 10; inx++) {
consumerControllerClient.getMember();
}
}
}

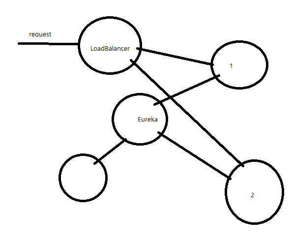
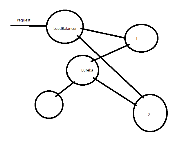
Service
/member




spring.application.name=LoadBalancer1
server.port=9000
eureka.client.serviceUrl.defaultZone=http://localhost:8090/eureka
package com.test.controllers;
import java.io.IOException;
import org.springframework.beans.factory.annotation.Autowired;
import org.springframework.cloud.client.ServiceInstance;
import org.springframework.cloud.client.loadbalancer.LoadBalancerClient;
import org.springframework.http.HttpEntity;
import org.springframework.http.HttpHeaders;
import org.springframework.http.HttpMethod;
import org.springframework.http.MediaType;
import org.springframework.http.ResponseEntity;
import org.springframework.stereotype.Controller;
import org.springframework.web.client.RestTemplate;
@Controller
public class ConsumerControllerClient {
@Autowired
private LoadBalancerClient loadBalancer;
public void getMember() {
ServiceInstance serviceInstance = loadBalancer.choose("SERVICE");
System.out.println(serviceInstance.getUri());
String baseUrl = serviceInstance.getUri().toString();
baseUrl = baseUrl = "/member";
// http://localhost:9000/member
// -> http://localhost:8081/member -> SERVICE01
// -> http://loaclhost:8082/member -> SERVICE02
RestTemplate restTemplate = new RestTemplate();
ResponseEntity<String> response=null;
try{
response=restTemplate.exchange(baseUrl, HttpMethod.GET, getHeaders(),String.class);
} catch (Exception ex) {
System.out.println(ex);
}
System.out.println(response.getBody());
}
private static HttpEntity<?> getHeaders() throws IOException {
HttpHeaders headers = new HttpHeaders();
headers.set("Accept", MediaType.APPLICATION_JSON_VALUE);
return new HttpEntity<>(headers);
}
}
package com.test;
import java.io.IOException;
import org.springframework.boot.SpringApplication;
import org.springframework.boot.autoconfigure.SpringBootApplication;
import org.springframework.cloud.netflix.eureka.EnableEurekaClient;
import org.springframework.context.ApplicationContext;
import org.springframework.web.client.RestClientException;
import com.test.controllers.ConsumerControllerClient;
@SpringBootApplication
public class LoadbalancerApplication {
public static void main(String[] args) throws RestClientException, IOException {
ApplicationContext ctx = SpringApplication.run(LoadbalancerApplication.class, args);
ConsumerControllerClient consumerControllerClient=ctx.getBean(ConsumerControllerClient.class);
System.out.println(consumerControllerClient);
for(int inx = 0; inx <= 10; inx++) {
consumerControllerClient.getMember();
}
}
}


//EurekaServer 미사용 코드 쿠현
package com.test;
import org.springframework.boot.WebApplicationType;
import org.springframework.boot.autoconfigure.SpringBootApplication;
import org.springframework.boot.builder.SpringApplicationBuilder;
import org.springframework.cloud.client.DefaultServiceInstance;
import org.springframework.cloud.client.ServiceInstance;
import org.springframework.cloud.client.loadbalancer.LoadBalanced;
import org.springframework.cloud.loadbalancer.annotation.LoadBalancerClient;
import org.springframework.cloud.loadbalancer.core.ServiceInstanceListSupplier;
import org.springframework.context.ConfigurableApplicationContext;
import org.springframework.context.annotation.Bean;
import org.springframework.context.annotation.Configuration;
import org.springframework.web.reactive.function.client.WebClient;
import reactor.core.publisher.Flux;
import java.util.Arrays;
import java.util.List;
@SpringBootApplication
public class LoadBalancerClientApplication {
public static void main(String[] args) {
// SpringApplication.run(LoadBalancerClientApplication.class, args);
ConfigurableApplicationContext ctx = new SpringApplicationBuilder(LoadBalancerClientApplication.class)
.web(WebApplicationType.NONE)
.run(args);
WebClient loadBalancedClient = ctx.getBean(WebClient.Builder.class).build();
for(int i = 1; i <= 10; i++) {
String response =
loadBalancedClient.get().uri("http://example-service/hello")
.retrieve().toEntity(String.class)
.block().getBody();
System.out.println(response);
}
}
}
@Configuration
class DemoServerInstanceConfiguration {
@Bean
ServiceInstanceListSupplier serviceInstanceListSupplier() {
return new DemoInstanceSupplier("example-service");
}
}
@Configuration
@LoadBalancerClient(name = "example-service", configuration = DemoServerInstanceConfiguration.class)
class WebClientConfig {
@LoadBalanced
@Bean
WebClient.Builder webClientBuilder() {
return WebClient.builder();
}
}
class DemoInstanceSupplier implements ServiceInstanceListSupplier {
private final String serviceId;
public DemoInstanceSupplier(String serviceId) {
this.serviceId = serviceId;
}
@Override
public String getServiceId() {
return serviceId;
}
@Override
public Flux<List<ServiceInstance>> get() {
return Flux.just(Arrays
.asList(new DefaultServiceInstance(serviceId + "1", serviceId, "localhost", 8082, false),
new DefaultServiceInstance(serviceId + "2", serviceId, "localhost", 8083, false)));
}
}
EurekaServer and Ribbon



spring.application.name=Service04
server.port=8084
package com.test.controllers;
import org.springframework.web.bind.annotation.RequestMapping;
import org.springframework.web.bind.annotation.RequestMethod;
import org.springframework.web.bind.annotation.RestController;
import com.test.model.Member;
@RestController
public class MemberController {
@RequestMapping(value="/goodbye", method=RequestMethod.GET)
public Member getInfo() {
Member m = new Member();
m.setId("lee");
m.setName("이순신");
return m;
}
}



server:
port: 9000
spring:
cloud:
gateway:
routes:
- id: helloModule
uri: http://localhost:8083/
predicates:
- Path=/hello/**
- id: goodbye
uri: http://localhost:8084/
predicates:
- Path=/goodbye/**


spring cloud config server github
spring:
cloud:
config:
server:
git:
uri: https://github.com/spring-cloud-samples/config-repo
https://github.com/spring-cloud/spring-cloud-config
GitHub - spring-cloud/spring-cloud-config: External configuration (server and client) for Spring Cloud
External configuration (server and client) for Spring Cloud - GitHub - spring-cloud/spring-cloud-config: External configuration (server and client) for Spring Cloud
github.com




server:
port: 8888
spring:
cloud:
config:
server:
git:
uri: https://github.com/formin/MySpringClud.git




server:
port: 8089
spring:
application:
name: MyConfigClient
cloud:
config:
name: myconfig
profile: test
config:
import:
configserver:http://localhost:8888

package com.test;
import org.springframework.beans.factory.annotation.Value;
import org.springframework.boot.SpringApplication;
import org.springframework.boot.autoconfigure.SpringBootApplication;
import org.springframework.web.bind.annotation.RequestMapping;
import org.springframework.web.bind.annotation.RestController;
@SpringBootApplication
@RestController
public class MyConfigClient1Application {
public static void main(String[] args) {
SpringApplication.run(MyConfigClient1Application.class, args);
}
@Value("${message.text:default}")
private String messageValue;
@RequestMapping(value="/")
public String getMessageValue() {
return messageValue;
}
}
java -jar jenkins.war





Amazon.com
Enter the characters you see below Sorry, we just need to make sure you're not a robot. For best results, please make sure your browser is accepting cookies.
www.amazon.com
Amazon.com
Enter the characters you see below Sorry, we just need to make sure you're not a robot. For best results, please make sure your browser is accepting cookies.
www.amazon.com
Amazon.com
Enter the characters you see below Sorry, we just need to make sure you're not a robot. For best results, please make sure your browser is accepting cookies.
www.amazon.com
Amazon.com
Enter the characters you see below Sorry, we just need to make sure you're not a robot. For best results, please make sure your browser is accepting cookies.
www.amazon.com
Amazon.com
Enter the characters you see below Sorry, we just need to make sure you're not a robot. For best results, please make sure your browser is accepting cookies.
www.amazon.com
'푸닥거리' 카테고리의 다른 글
| 2023년기준 일학습병행제 - 1 (0) | 2023.01.26 |
|---|---|
| .NET TLS versioncompilation targetFramework httpRuntime targetFramework (0) | 2022.08.02 |
| Spring Cloud를 활용한 MSA 설치 및 구성-1 (0) | 2022.07.24 |
| 교육훈련기관 과정운영 점검을 위한 모니터링 (0) | 2022.07.21 |
| OOP(Object-Oriented Programming) 의 SOLID 원칙 (0) | 2022.07.10 |
댓글